| | |

Why Remote Sensing Matters for Data Center Power Panels

Why Remote Sensing Matters for Data Center Power Panels

Voltage drop across long cable runs costs data centers energy, uptime, and money. Remote sensing in power supplies closes the feedback loop at the load, delivering precise voltage where it counts.

By: Ron Stull, Content Manager at Bel Fuse Inc

The Hidden Cost of Voltage Drop

Data center power infrastructure is growing more complex every year. Higher rack densities, longer cable runs between power distribution units (PDUs) and server racks, and the constant push for greater efficiency all put pressure on one fundamental requirement: delivering stable, accurate voltage to every load.

The problem is straightforward. Every meter of cable, every connector transition, and every printed circuit board (PCB) trace between a power supply and its load introduces resistance. That resistance causes voltage drop. In low-voltage, high-current systems, which are increasingly common in modern data centers, even a small drop can push sensitive equipment outside its operating specification. The voltage at the power supply output is not the voltage the server, switch, or storage system actually receives.

The traditional workaround is to manually increase the power supply output to compensate for expected losses. This approach is simple to deploy, but it introduces real risks. It cannot adapt to changing load conditions, temperature shifts, or changes in cable routing. If the load decreases, the excess voltage can overstress downstream components. If the load increases beyond what was calibrated for, voltage still sags.

Remote sensing offers a better solution.

How Remote Sensing Works

Remote sensing is a feedback technique built into many modern power supplies. Instead of regulating voltage only at the supply’s output terminals, the power supply monitors voltage directly at the load using a dedicated pair of sense lines. These sense lines (typically a twisted differential pair) carry negligible current and are not subject to the same voltage drop that affects the main power conductors.

The principle is similar to a four-wire Kelvin connection used in precision measurement. The supply compares the voltage it reads at the load against the intended setpoint. If there is a difference (caused by cable resistance, connector losses, or trace impedance), the supply adjusts its output upward until the load receives exactly the target voltage.

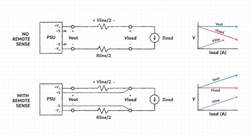
remote sensing figure 1 (1)
Circuit schematics and voltage-versus-load characteristics comparing operation without remote sensing (top) and with remote sensing (bottom)

This compensation happens automatically and in real time. As load conditions change (servers spinning up, workloads shifting between racks, cooling fans cycling), the power supply continuously adjusts. There is no need for manual recalibration when cables are rerouted, connectors are replaced, or panel layouts are modified.

Why Data Center Panels Benefit Most

Data centers present exactly the conditions where remote sensing delivers the greatest impact.

Energy Efficiency at Scale

When voltage drops across power distribution cables, constant-power loads (such as server processors and storage drives) compensate by drawing more current. This increased current generates additional heat (following P = I²R), which wastes energy and increases cooling demand. Across thousands of nodes in a large facility, even a 1% ~ 2% improvement in power delivery efficiency translates to meaningful reductions in electricity costs and thermal management overhead.

By maintaining accurate voltage at each load, remote sensing minimizes excess current draw throughout the distribution network, supporting the efficiency targets that 80 PLUS Titanium-rated and similar high-efficiency power supplies are designed to achieve.

Reliability and Uptime

Voltage instability is a common but often overlooked contributor to component degradation and unexpected failures. When equipment operates outside its specified voltage range, even slightly, it accelerates wear on capacitors, voltage regulators, and other sensitive components. Remote sensing ensures that every load in the panel receives voltage within specification, reducing thermal stress and extending equipment life. For data center operators, this directly supports uptime targets and reduces unplanned maintenance.

Adaptability to Changing Configurations

Data center panels are not static. Racks are added, cable paths change, and power distribution is reconfigured as capacity demands evolve. With manual voltage compensation, each change requires re-evaluation and adjustment. Remote sensing eliminates this maintenance burden. The feedback loop adapts automatically, whether the change involves a new cable run, a different connector type, or a complete panel reconfiguration.

Practical Considerations for Panel Builders

To achieve these benefits in practice, panel builders should consider several design details.

Use twisted sense wire pairs. A twisted differential pair cancels common-mode noise and maintains signal integrity, which is essential in electrically noisy data center environments with high-frequency switching equipment nearby.

Select quality connectors. Poor connections at the sense line terminals introduce unpredictable resistance, undermining the accuracy that remote sensing is designed to provide.

Route sense lines away from high-current paths. Treat sense wires as sensitive signal conductors. Keep them separated from power rails and switching nodes to minimize Electromagnetic Interference (EMI) pickup.

Evaluate whether sensing is necessary. For very short, low-resistance connections where voltage drop is negligible (typically under a few millivolts), remote sensing may add unnecessary complexity. A useful threshold is when the drop exceeds 1% ~ 2% of the target voltage.

image
Recommended wiring configuration for remote sense connections.
Shielded twisted cable carries the Remote (+) and Remote (-) sense lines, with the shield terminated to the GND stud.

Closing the Loop on Power Delivery

As data center power demands continue to grow, driven by higher rack densities, artificial intelligence workloads, and expanding infrastructure, the gap between power supply output and actual load voltage becomes increasingly consequential. Remote sensing closes that gap by providing real-time, automatic voltage compensation at the point of use.

For panel builders and engineers designing and maintaining data center power distribution systems, remote sensing has evolved from a specialized feature into a foundational requirement for efficient, reliable power delivery.

More information from Bel Fuse

About the Author

Ron Stull is the content manager and electrical engineer at Bel Fuse Inc, a leading global manufacturer of products that power, protect, and connect electronic circuits.

Related Articles

Network Infrastructure Featured Product Spotlight

PBUS 14 Panduit logo 400

This webinar presented by Beth Lessard and Keith Cordero will be highlighting three Panduit solutions that will optimize network equipment and cabling to ensure that your spaces are efficiently and properly managed to support ever-evolving business needs of today and beyond. Products that will be featured include PanZone TrueEdge Wall Mount Enclsoure, Cable Managers, and Adjustable Depth 4-Post Rack.

REGISTER HERE


Editor’s Pick: Featured Product News

Siemens: SIMOVAC Non-Arc-Resistant and SIMOVAC-AR Arc-Resistant Motor Controllers

The Siemens SIMOVAC medium-voltage non-arc-resistant and SIMOVAC-AR arc-resistant controllers have a modular design incorporating up to two 12SVC400 (400 A) controllers, housed in a freestanding sheet steel enclosure. Each controller is UL 347 class E2, equipped with three current-limiting fuses, a non-load-break isolating switch, and a fixed-mounted vacuum contactor (plug-in type optional for 12SVC400). The enclosure is designed for front access, allowing the equipment to be located with the rear of the equipment close to a non-combustible wall.

Read More


Sponsored Content
Electrify Your Enterprise

Power is vital to production, and well-designed control cabinets are key. Allied Electronics & Automation offers a comprehensive collection of control cabinet solutions including PLCs, HMIs, contactors, miniature circuit breakers, terminal block connectors, DIN-rail power supplies, pushbutton switches, motor starters, overloads, power relays, industrial Ethernet switches and AC drives engineered to keep your operations running safely, reliably and efficiently.

Learn more HERE.


Products for Panel Builders